Glen писал(а):
А это что?
Ага, глазастый дядька оказался...
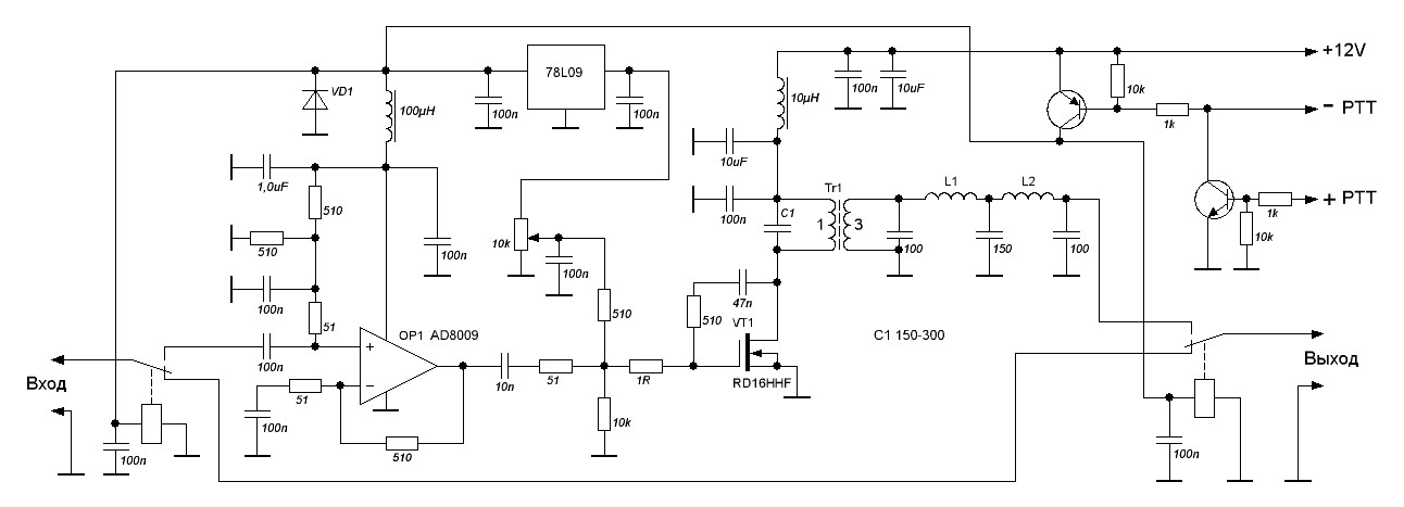
Выложил на сайт картинкой готового ШПУ с нарисованными рядом номиналами - см. сайт.
По теме "нормальной схемы" - Геннадий, "нормальная схема" может быть приложена только к
нормальному ШПУ, т.е. готовому. А это
радиолюбительский набор для пайки, при пайке которого, самоделкопаяльщик волен делать этот ШПУ так, как ему будет более подходяще и удобнее. Т.е. ШПУ то позволяет "делать с собой" что угодно - читай - формировать различную выходную мощность и АЧХ, вплоть до 100МГц. И подбором номиналов этих конденсаторов ты можешь подогнать характеристики ШПУ более точно именно под свою задачу.
Самое "печальное", что дядя Саша вообще не хотел приводить номиналы этих АЧХ-формирующих элементов. Почему? А потому, что если ты запаяешь указанного на схеме номинала конденсатор, но непотребного типа, то не факт, что ты получишь те же параметры, что и были получены скажем в моём варианте исполнения. Потому и акцентировал внимание Юрия на типах примененных им конденсаторов - дабы те, кто решится паять такие ШПУ, тоже обратили внимание на этот вопрос.
Конечно, проще - написать номинал и тип конденсатора, а самоделкопаяющий пусть потом мается в его поисках. А где же творческий подход? А подумать? А любовь к паяльнику? Это же не кубики...
Если считаешь, что тебе это поможет - нема секрета - тип К10-17Б, номиналы на картинке на сайте - глазей.
К сожалению, при пайке ШПУ не канает подход пайки ёлочных гирлянд. На характеристики ШПУ влияют даже длины выводов запаиваемых элементов. И тут самоделкопаяльщик сам должен напрягаться, чтобы в итоге получить качественно работающее изделие.
По теме "разноцветной" схемы - no comment. Что-то пословица про танцора вспомнилась... пардон... ничего личного...
