| Технический форум UT2FW https://forum.ut2fw.com/  | 
|
| организация САТ https://forum.ut2fw.com/viewtopic.php?f=1&t=186  | 
	Страница 1 из 5 | 
| Автор: | US3QY [ 16 мар 2010, 19:48 ] | 
| Заголовок сообщения: | организация САТ | 
Александр Юрьевич, здравствуйте! Это пишет Вам "дядя Юра" из Запорожья. Ваш трёхплатный синтез давно и успешно у меня работает. Спасибо за разработку и материальную помощь. На столе имеется вполне приличный подаренный комп, веду цифровые наблюдения на своём RA3AO, на передачу не работаю-нет пока антенн.Помогите организовать функцию САТ. У меня трёхплатный вариант на PIC16F648A,версия прошивки от 01.2005 года, ПЧ -8,86мгц. Схемы модемом есть на Вашем диске,будет ли работать эта прошивка с САТ? Много версий прошивок,я заблудился US3QY  | 
	|
| Автор: | UT2FW [ 17 мар 2010, 13:58 ] | 
| Заголовок сообщения: | Re: организация САТ | 
Дядя Юра, приветствую тебя здесь, Уважаемый! По прошиве - в трёхплатной версии САТ вводили, но у тебя платки скорее всего без дополнительных выводов шнурков ТХ-RX. Посему нужно менять прошиву, т.е. для тебя - это менять ПИК. Берётся прошивка двухплатной версии и глазеючи на схему платы контроллера-индикации двухплатного синтезатора производится "переразводка" выводов ПИКа на плате контроллера. Для того, чтобы высвободить два вывода ПИКа под шнурки RX-TX. Сейчас те выводы ПИКа в твоей версии синтеза задействованы для иной задачи.  | 
	|
| Автор: | US3QY [ 04 сен 2010, 14:52 ] | 
| Заголовок сообщения: | Re: организация САТ | 
Здравствуйте, Александр Юрьевич! Во что мне это обойдётся? Дядя Юра.  | 
	|
| Автор: | ut5eqr [ 05 сен 2010, 20:54 ] | 
| Заголовок сообщения: | Re: организация САТ | 
Александр,у меня Ваш Дунай 2006-2007 года выпуска.На лицевой панели надпись CAT SYSTEM.Никаких разЪёьов под сат нет.Это что,просто для красоты или у меня есть шанс организовать роботу сат системы без замены контролера.  | 
	|
| Автор: | UT2FW [ 06 сен 2010, 00:00 ] | |||
| Заголовок сообщения: | Re: организация САТ | |||
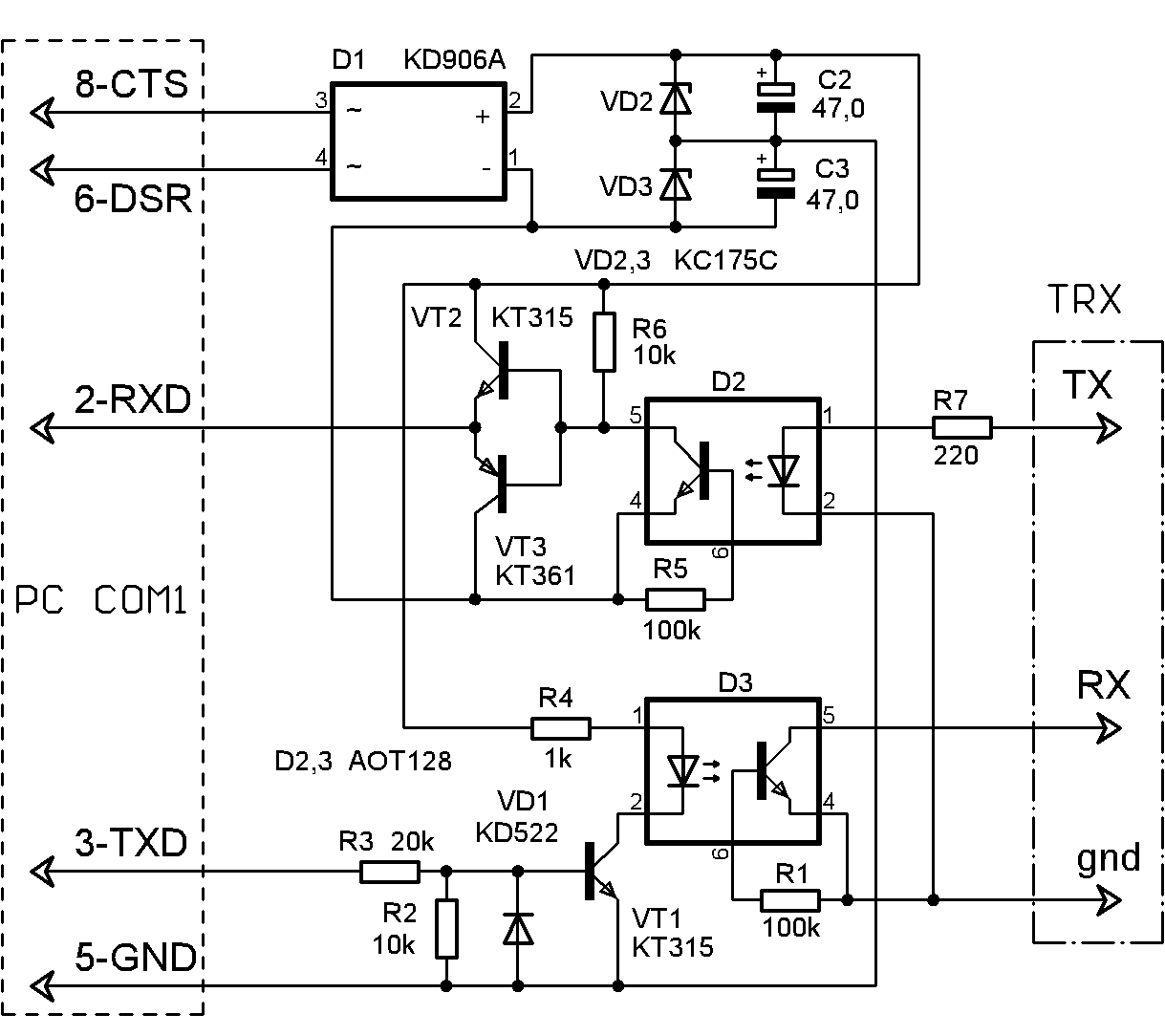
Идём на сайт и читаем описание синтеза => http://www.ut2fw.com/node/456 Там: САТ система организована через шнурки «PC modem» RX и TX на схеме. Для того чтобы развязать трансивер от компьютера следует спаять модем. Можно использовать по любой из двух приведённых схем. Модем №1 >>> Модем №2 >>> ну и т.д.... Вывод шнурков для модема - уже приводил где-то на форуме картинки, ещё раз - см. ниже. Т.е. вывести два шнурка и подать на модем. to US3QY - все вопросы "что-почём" - или на Е-майл, или в личку, please. 
  | 
	||||
| Автор: | ut5eqr [ 06 сен 2010, 07:01 ] | 
| Заголовок сообщения: | Re: организация САТ | 
Александр,спасибо.Всё стало ясно.Посмотрел на свой ситезатор,выводы есть,интерфейс на 232 у меня собран.Про про скорость передачи даных Вы гдето уже писали.Буду пробовать.  | 
	|
| Автор: | UT2FW [ 27 сен 2010, 12:37 ] | ||
| Заголовок сообщения: | Re: организация САТ | ||
US3QY писал(а): Не разберусь! Почему не активны CTS и DSR  8 и 6 нога разъёма DB9   PCI ???? Это питание модема, которое можно брать прямо из компьютера. Такой способ питания часто можно встретить в "цифирной" технике - когда берутся какие-либо "сигналы-импульсы", затем выпрямляются-сглаживаются и вот вам есть напряжение питания для малосигнальных цепей. Таким способом получал отрицательное напряжение для "подпора" переключающих диодов в ГУНах синтезатора на 89С52. Здесь та же "тема". А что там на CTS и DSR нужно осциллографом глазеть.
		
			
  | 
	|||
| Автор: | UT2FW [ 27 сен 2010, 14:33 ] | ||
| Заголовок сообщения: | Re: организация САТ | ||
US3QY писал(а): Так я об этом и спрашиваю, Нет никакой коммутации на CTS   DSR, хоть осцилографом, хоть вольтметром смотрю---нечего выпрямлять!!!!   Порт СОМ1 активный, работает PTT и программа  CW TYP--коммутирует передатчик, однако этих сигналов нет. Где ошибка, подскажи, только по делу--без воспитания. Юрий Значит нужно найти на каких там пинах есть сигналы. Насколько помню - у меня были какие-то заморочки с запуском простейших программаторов - там тот же принцип заложен - питание берём от компа. Ну и текст-сопровождение к синтезу читал? См. - Для правильной работы синтезатора требуется: - не забыть подтянуть шнурок RX к плюсу 5В резистором 1-10кОм прямо на ПИКе в синтезаторе. - не соединять цепи земли синтеза и РС (в модеме они разделены!) - без компьютера синтез САМ НЕ ВЫДАЕТ СИГНАЛОВ НА ТХ!!! Это типичное заблуждение радиолюбителей, не знакомых с обменом трансиверов с РС, синтез ТОЛЬКО ОТВЕЧАЕТ на полученную правильную команду (!) с нужными параметрами. - в схемах любых модемов важно обеспечить двухполярное питание выходного каскада, напряжение в схеме Модем №1 >>> проверять на R9 и R6 , в схеме Модем №2 >>> на С2 и С3 относительно земли GND компьютера, а не синтеза (!!!) ПРИ ЗАПУЩЕННОЙ И НАСТРОЕНОЙ ПРОГРАММЕ УПРАВЛЕНИЯ НА РС. Только тогда появляется напряжение в СОМ порту после инициализации его программой. 
  | 
	|||
| Автор: | US3QY [ 27 сен 2010, 18:06 ] | 
| Заголовок сообщения: | Re: организация САТ | 
я говорю "нечего выпрямлять", а Вы говорите где мерять! Ну, конечно на С2,С3!! Дайте,пожалуйста, ссылку на скачку программы для РС. ЮРИЙ  | 
	|
| Автор: | UT2FW [ 27 сен 2010, 20:25 ] | ||
| Заголовок сообщения: | Re: организация САТ | ||
Ссылку на скачивание софта не дам, т.к. те ссылки меняются постоянно - набери в гугле. См. страничку сайта - там есть картинки => САЙТ Ну и попробуй по этому варианту проверь наличие сигналов. У меня в программаторе такие выводы под получение питания используются - см. ниже картинку. 
  | 
	|||
| Автор: | US3QY [ 27 сен 2010, 21:26 ] | 
| Заголовок сообщения: | Re: организация САТ | 
выводы 7 и 4 уже заняты!! --это PTT и CW манипуляция--работает без вопросов. Кто-то делал конкретно эту схему(модем№2) или её просто нарисовали? Сигналы CTS и DSR должны поступать в РС,а не выходить из. Меня заинтересовала схема отсутствием внешнего источника, поэтому я и толку эту тему. У меня закачана программа Omni-Rig. Жду с нетерпением Юрий.  | 
	|
| Автор: | Владимир RX6LDQ [ 28 сен 2010, 06:44 ] | ||
| Заголовок сообщения: | Re: организация САТ | ||
US3QY писал(а): выводы 7 и 4 уже заняты!! --это PTT и CW манипуляция--работает без вопросов. Кто-то делал конкретно эту схему(модем№2) или её просто нарисовали? Сигналы CTS и DSR должны поступать в РС,а не выходить из. Меня заинтересовала схема отсутствием внешнего источника, поэтому я и толку эту тему. У меня закачана программа Omni-Rig. Жду с нетерпением Юрий. Через один СОМ-порт не получится делать PTT/CW манипуляцию и управлять трансивером по САТ, для этого выделите второй СОМ-порт - проверено ! Тем более, что , например, программы Omni-Rig и UA9OV CwType не могут обращаться к одному и тому же порту. Для питания модема в настройках определите нужный выход, а схему эту я рисовал как один из вариантов и конкретно делал, конечно на ней опечатка, вместо CTS/DSR надо исправить на RTS/DTR . 
  | 
	|||
| Автор: | US3QY [ 28 сен 2010, 07:52 ] | 
| Заголовок сообщения: | Re: организация САТ | 
Александр Юрьевич! Я очень благодарен за оперативные ответы и дополнительную информацию которую Вы предоставили. Буду заниматься далее. Остался ещё вопрос: если я сейчас произведу доработки на плате( четыре реза дорожек и плюс перемычки), будет ли синтез продолжать работать со старой прошивкой без САТ или нужен новый Р1К с новой прошивкой? Я не хочу спешить, у меня сделано всё капитально-- придётся всё разбирать и дело не только в деньгах. Спасибо! Юрий.  | 
	|
| Автор: | Владимир RX6LDQ [ 28 сен 2010, 10:47 ] | 
| Заголовок сообщения: | Re: организация САТ | 
US3QY писал(а): Александр Юрьевич!  Я очень благодарен за оперативные ответы и дополнительную информацию которую Вы предоставили. Буду заниматься далее. Остался ещё вопрос: если я сейчас произведу доработки на плате( четыре реза дорожек и плюс перемычки), будет ли синтез продолжать работать со старой прошивкой без САТ или нужен новый Р1К с новой прошивкой? Я не хочу спешить, у меня сделано всё капитально-- придётся всё разбирать и дело не только в деньгах. Спасибо! Юрий. После переделки дорожек на плате под вариант разводки "монстр" с САТ старая прошивка работать уже не будет, ведь управляющие выходы не будут соответствовать схеме, потребуется вставить пик с другой прошивкой. Универсальную прошивку на тот момент не удалось сделать по причине небольшой памяти в пике и минимального количества у него входов/выходов.  | 
	|
| Автор: | US3QY [ 28 сен 2010, 13:17 ] | 
| Заголовок сообщения: | Re: организация САТ | 
Спасибо, всё понял, будем ждать Р1К с новой прошивкой. Сделал установки на СОМ2--есть разнополярные выхода! Ещё раз спасибо, тема закрыта! "Утром стулья, а вечером-деньги"---так нельзя? Надеюсь на взаимопонимание. Юрий,  | 
	|
| Страница 1 из 5 | Часовой пояс: UTC + 2 часа | 
| Powered by phpBB® Forum Software © phpBB Group https://www.phpbb.com/  | 
|