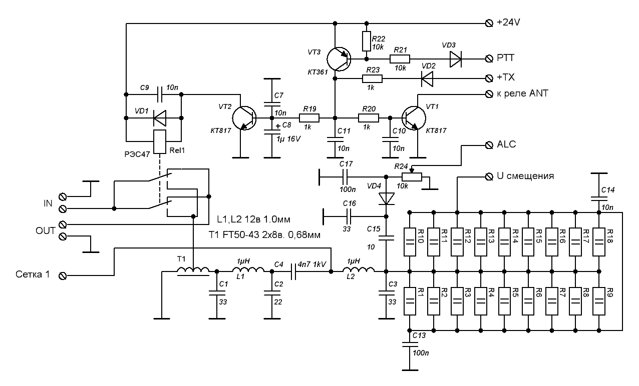
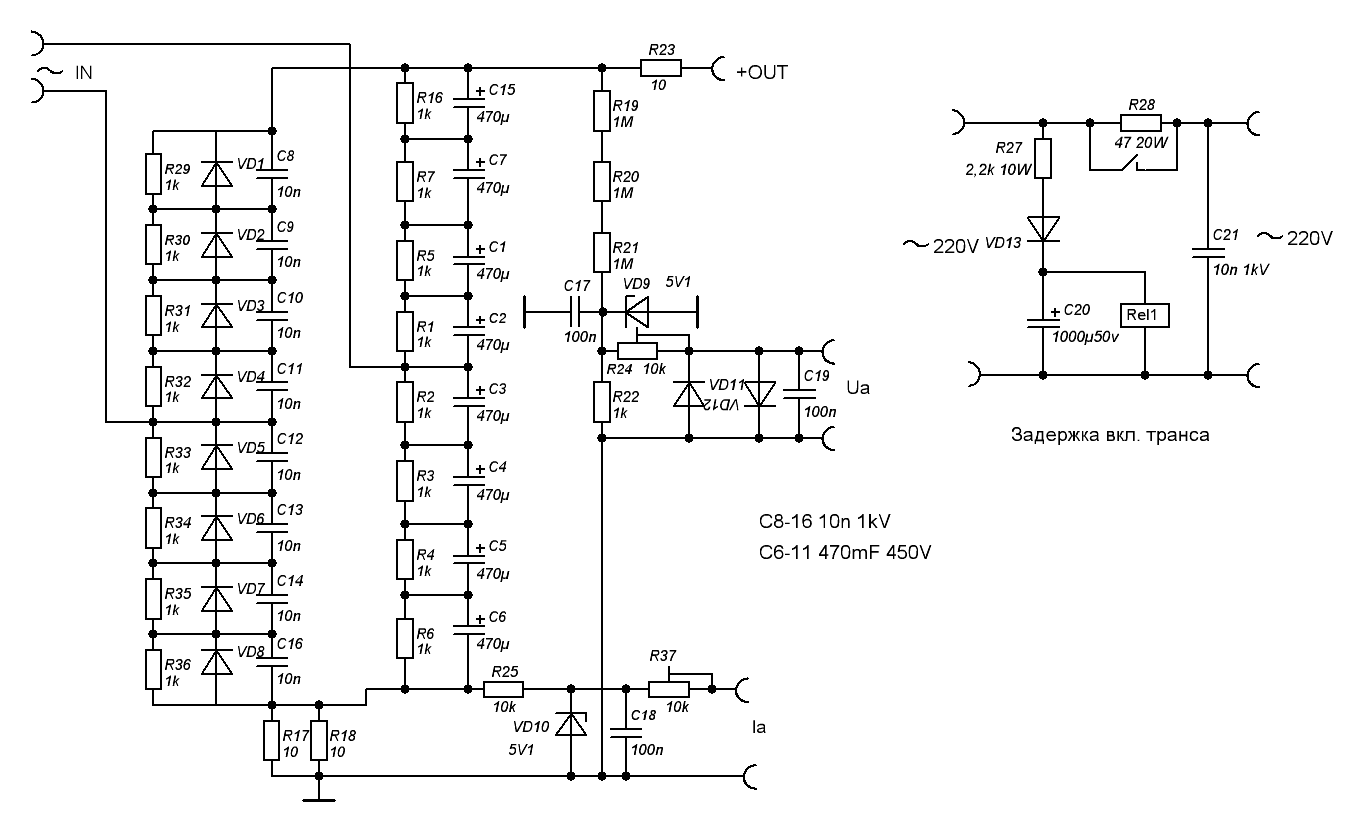
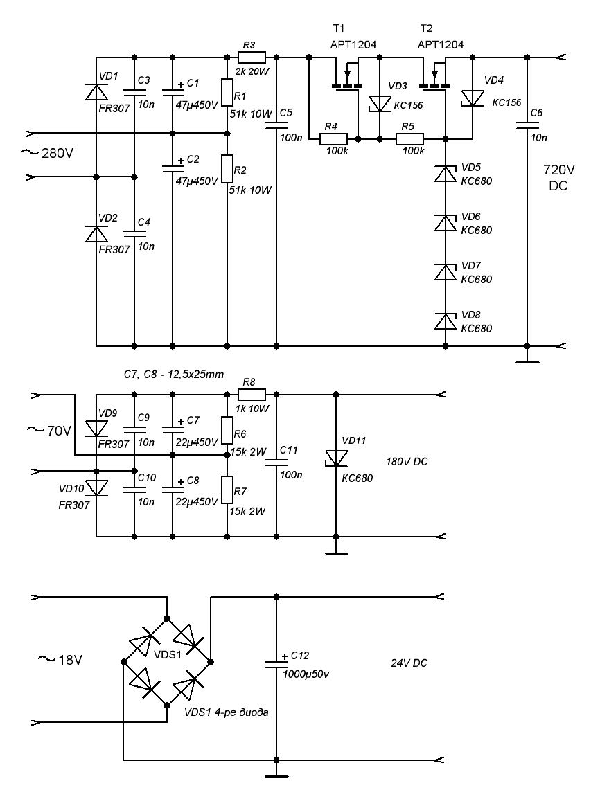
Немного затянулась лабработа по отработке стабилизаторов напряжений для экранной и управляющей сеток. Словоблудия в интернете в эту тему масса, а реально работающих схем - "пшик"... Видимо, как и реально конструирующих качественные усилки тоже...

В итоге остановился на схеме стабилизатора, которую применил Анатолий UR5CX в усилителе на 2хГУ46. Не согласен с его вариантом номинала резистора R22 - для этого достаточно понагружать стабилизатор различными нагрузками - сразу станет ясно. Но, как говорится: не согласен - сделай как считаешь правильным. Так и сделано - испытаны два типа полевиков АРТ1204R7 и STP5NK100 - всё работает. В даташите на STP5NK100 Rds < 3.7Ω, на АРТ1204R7 Rds < 4.7Ω. При реальных испытаниях обнаружилось, что потери в АРТ1204R7 ниже, посему и греются они меньше. Напряг только в типе корпуса - нет у них полностью изолированного корпуса. Тоскливо как-то их через слюду прикручивать к теплоотводу.

Опробован и параллельный стабилизатор, как на биполярных (КТ846), так и на полевых транзисторах.
По итогам лабработы вывод: не годятся параллельные стабилизаторы для стабилизаторов экранных сеток, требущих не менее 500В и 0,1А. Слишком много придётся впустую рассеивать тепла в сравнении с последовательным стабилизатором при той же стабильности. Какой результат будет по надёжности последовательного стабилизатора на полевиках - реальные испытания в усилителе покажут.
Опыт применения последовательного стабилизатора для экранной сетки ГУ-74Б на КТ828 был не весёлым. Насколько помню, пару раз пришлось менять выгоревший транзистор. Посмотрим как покажут себя "стекляшки"...